GO
公會簡介
公會發展
理監事名錄
公會章程
優良事蹟
最新消息
消息公布
專業訓練
會訊專欄
建議收費參考
外部轉貼
爭議廠商通報
服務項目
會員資料
活動相簿
網站連結
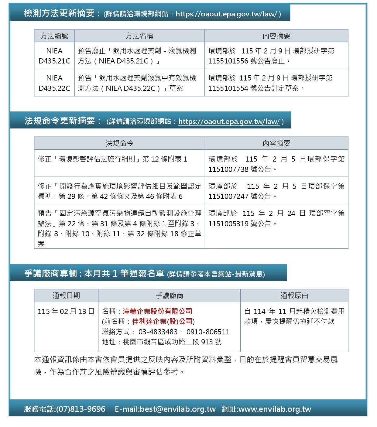
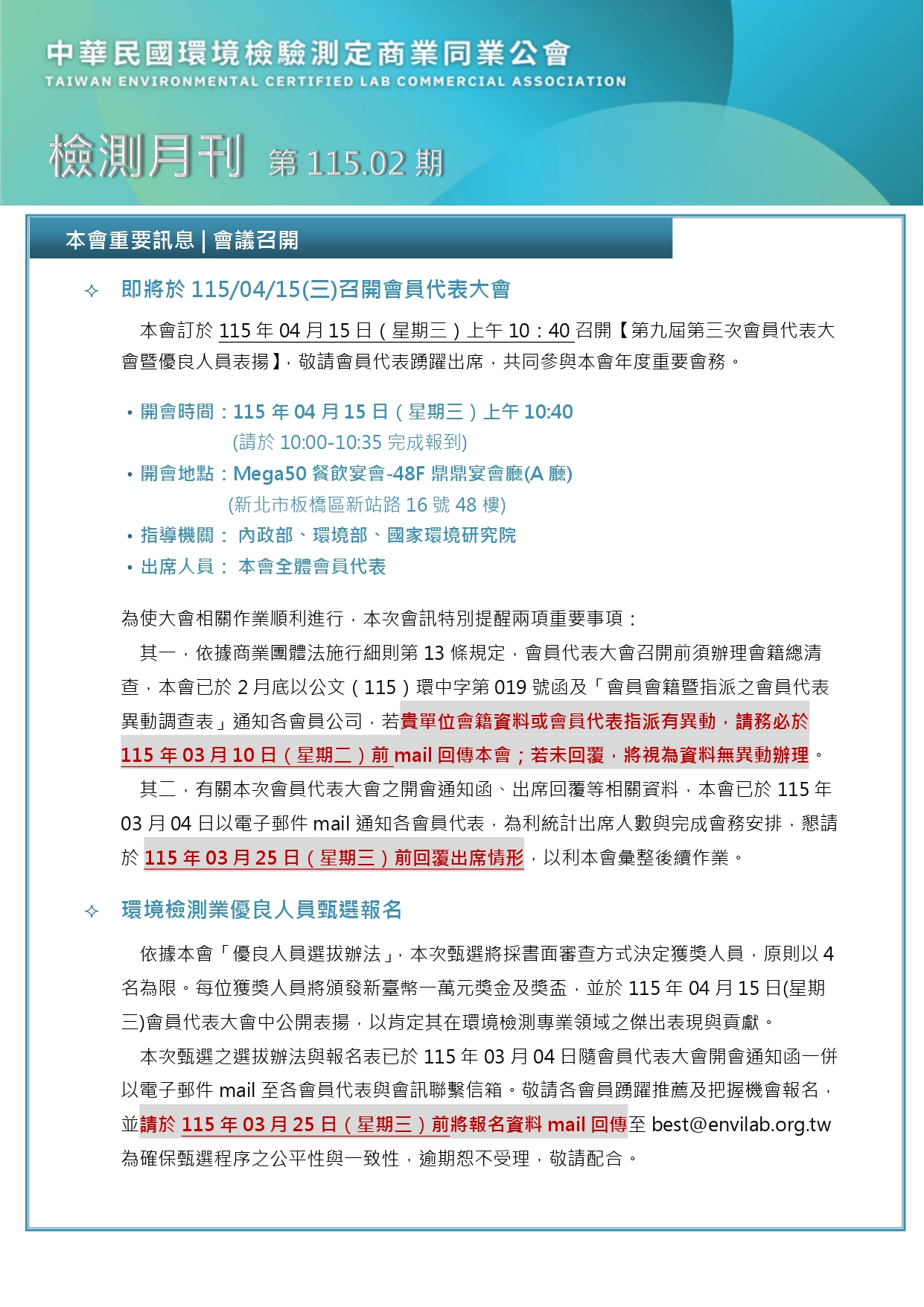
115年02月會訊
首頁
|
最新消息
|
會訊專欄
回上層